欢迎进入密山市人民政府网站!
网站无障碍
|
适老版
|
登录
|
注册
退出
首 页
新闻中心
政务公开
应急管理
互动交流
走进密山
投资密山
旅游密山
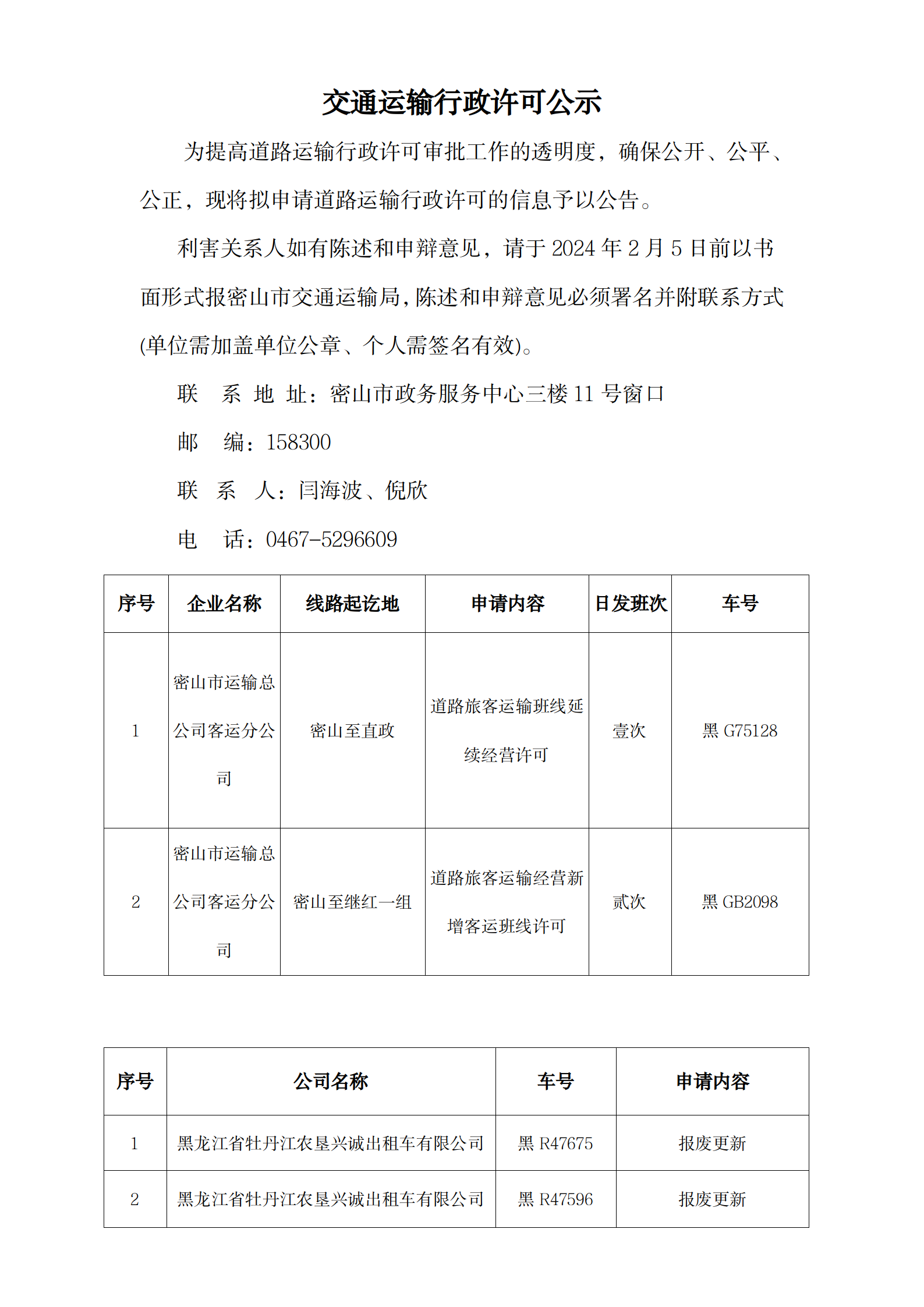
交通运输行政许可公示(道路旅客运输班线延续经营许可、道路旅客运输经营新增客运班线许可、巡游出租汽车报废更新)
发布者:密山市交通运输局
撰写时间:2024-01-30 16:31
来源:密山市交通运输局